中国政府网
|
黑龙江省政府网
|
大兴安岭地区行政公署
关怀版
无障碍
网站支持Ipv6
繁体
|
登录
|
注册
退出
搜索
热点搜:
首页
新林动态
领导介绍
走进新林
政务公开
政务服务
政民互动
首页
新林动态
领导介绍
走进新林
政务公开
政务服务
政民互动
当前位置:
首页
>
新林动态
>
通知公告
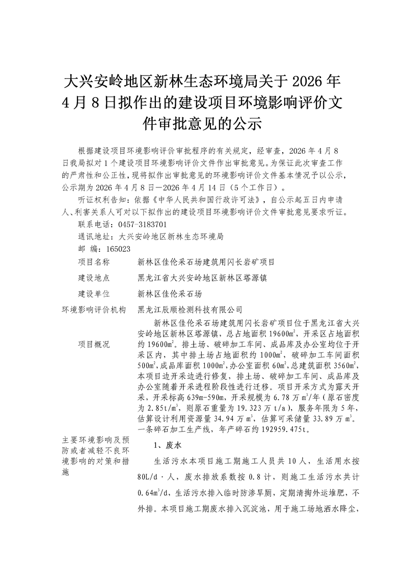
大兴安岭地区新林生态环境局关于2026年4月8日拟作出的建设项目环境影响评价文件审批意见的公示
日期:
2026-04-08 10:35
来源:
生态环境局
访问量:
888
【字体:
大
中
小
】
打印
分享到:
扫一扫在手机打开当前页
相关信息
微信
扫一扫·打开微信公众号
智能问答